Campaign Rules Campaign Rules Campaign Rules

General
The campaign will be run using a modified version of the rules found in the Mordheimer's Campaign Aid v1.2.

Rules Modified 11/19/09 to reflect actual changes in play. Old rules are here.

Allowed Warbands
Each player should have 2 warbands chosen from the list below. Those two warbands will be allied in the game but do not gave to be both good or both evil. If you want to play something not on this list, write it up and let Shawn know, there are a number of scenarios for NPC warbands and it can be used there. Warbands marked with an asterisk are already in play. You can still choose to play them however.

11/19/09: Removed Battle Monks of Cathy. Kris says they are broken.
Official Warbands
WarbandSource
Averlander Mercenary Warbands TC10/MHA
Beastmen Raiders TC29/EIF
Carnival of Chaos, The TC27/EIF
Cult of the Possessed MHR
*Dwarf Treasure Hunters TC04/MHA
Kislevite Warband TC16/MHA
Mercenaries (Marienburgers, Middenheimers,
Reiklanders)
MHR
*Orcs & Goblins Warband TC6/MHA
Ostlander Mercenary Warbands TC11/MHA
*Sisters of Sigmar, The MHR
*Skaven MHR
Undead, The MHR
Witch Hunters MHR
Unofficial Warbands
WarbandSource
Amazons (new version) TC23TC23
Arabian Tomb Raiders TC20/KHE
Black Orcs FO91/NC
Bretonnian Warbands TC8
Clan Pestilens TC29/FO32
*Dark Elf Warband TC12/LUS
Dwarf Rangers FO91/NC
Forest Goblins FO91/NC
Gunnery School of Nuln FO91/NC
Hochland Bandits FO91/NC
Horned Hunters, The FO91/NC
Imperial Outriders FO91/NC
*Lizardman Warband TC11/LUS
*Norse Warband TC13/LUS/BTB
Outlaws Of the Stirwood Forest, The TC29
Pirates (Shiver Me Timbers!) TC9/FO65
Pit Fighters (new version) TC21
*Shadow Warriors TC10/MHA
Tilean Warband (Miragleans, Remasens,
Trantios)
TC14/LUS
*Tomb Guardians TC18/KHE
Experimental Warbands
WarbandSource
Marauders of Chaos BtB
*The Restless DeadBtB

Why cant I play X?

The Map
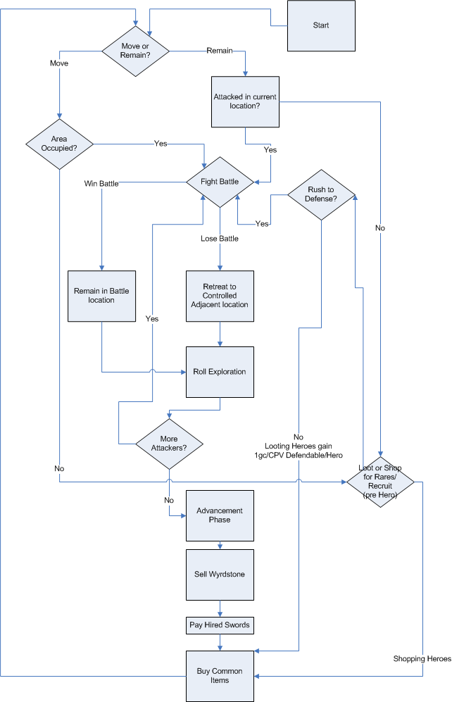
11/19/09: Removed the Defendable option. Locations are either Primary or controlled. Players get points for both and can rush to Defend any controlled location..

The map has been modified with new locations added, a few moved and connections between locations somewhat altered. We will be playing with a variant of the Fog of War. Players will know their own locations, The Primary location of enemy warbands in location adjacent to locations they control, and if a location adjacent to one they control is controlled but not by which warband. They will also know the connections leading to/from the locations they control.

Map Key

Starting Locations
In addition to the 4 gate locations and the breaches the following warbands may choose to start at these alternate locations at the beginning of the campaign only. This is the warbands

Campaign Points
  1. Warbands gain Campaign Points based on value of the locations they occupy and special victory conditions in certain scenarios.
  2. A single Campaign Point can be spent to close a route connected to the current primary location instead of a looting. This represents a warband putting up barricades, dropping buildings and closing the twisting streets of Mordheim.
  3. A single Campaign Point can be spent to open a new route between any 2 locations with one of them being the Primary location as long as that route does not cross an existing route or the river instead of looting. This represents a warband mapping out and clearing a new path through the destroyed streets.
  4. The warband may choose to defend the Primary location or a location 1 connection away at no cost.
  5. If a Controlled location is attacked and the band did not already fight a battle this turn it may spend 1CP per location traveled through from the primary location -1 to "Rush to the Defense" of that location. If the warband wins this location becomes the new primary location. If the warband losses retreat as if that location had been the primary area.

Exploration and Looting
Exploration happens only after a battle. If a warband fights no battles they can loot instead gaining 1gc per Hero per CPV of Controlled locations. Heroes who are sent to shop or recruit can not participate in looting.

Warbands which gained wyrdstone as part of a scenario should subtract the number of wyrdstone gained in the scenario from the amount found during exploration.

Retirement and Changing Warbands
A warband must be played for at least 5 battles or destruction (1/2 original member lost) before it can be retired and the player start a new warband.

Heroes and Henchmen who fill their XP chart will be retired.

Trade and Recruiting
In order to purchase rare items or recruit new warband members heroes must be sent to one of the 4 settlements outside of Mordheim during the looting or Exploration phases. The heroes must be able to trace a unobstructed path though Controlled or allied locations and known connections (shown on the players map) to the target settlement. The heroes sent will be unavailable in any "Rush to Defense" combats that turn. They will always return to the warband even if the path is cut off by other bands movement. If the settlement is the Primary location of an enemy warband it can not be used as a purchase location but it can be if it is Controlled or Unoccupied. Only one hero needs to be sent order to recruit any number of warriors, however each hero sent (including a recruiting hero) only get 1 die roll for purchasing rares per turn. Warbands which start inside the ciry can use the location they started in as their recruitment location as long as they have owned it since the beginning of the game. Once it is lost it can never be used again.

Alliances and Truces
Warbands may form alliances. The details of benefits, sharing maps, moving against certain enemies, not moving into certain locations are up to the players forming the alliance. when 2 allied warbands meet in the same location they immediately declare a Truce.

Truces
At any point of a battle the warbands involved may declare a truce and stop the battle. The fight ends (or never starts) and both bands move on to a shared exploration phase. Collectively the bands roll 1 die per pair of heroes one from each warband +1 more die. If one war band has more heroes they may roll a separate die alone for each unpaired hero. Any bad outcomes from multiples happen to both warbands (for instance if they discover a well and drink from it 1 warrior from each band drinks). Split all returns equally, selling items if needed. For good outcomes that do not have a monetary value roll each warband rolls a d6. The highest gets the benefit.

Battles
If a warband is attacked in a single location by multiple warbands the defender may choose to fight the enemy warbands seperatly or simultaneously or any combination if there are more than 3 attackers. If the warband chooses to fight the attackers seperatly the defenders do not get a chance to resolve XP gains or heal between the battles, however they do get an exploration roll after each battle.

Roll for Random Happenings at the begining of each players turn.

Use the critical hit tables on the lamiated sheets i will bring. They might not be the best choice but i have 3 and they are laminted.

Starting
This method of starting is intended to insure that every warband fights on the first Campaign turn. Truces are not allowed on this turn because of the special nature of the placement of warbands. The first battles must have a clear winner and loser.

Warbands will arrive in Mordheim via one of the 4 settlements. Each player should inform the GM which settlement they start at (or if listed above at which interior location). The warband does not Control this location. Do not start more than 4 warbands in any settlement.

Then on the players map have each player mark in order of preference which Gate or Breach they wish to pass into Mordheim through. The GM should then place NPC warbands at any locations where only 1 player band tried to enter the city. Battles will be resolved at the Gate or Breaches as required using either the Breach the Wall Scenario or one of the Gate Scenarios (Giant Oak, King of the Gatehouse, or Ruined Gate). Winners take control of the appropriate location as their starting point. Resolve all 1st round battles before continuing.

Losers of a battle on the first round move to their second choice location. If the location is unoccupied they take control of the location without further combat. If the location is occupied resolve with a battle using the Camp Assault Scenario or Unawares Scenario with the occupying warband being the defender. Resolve all second round battles.

Winners of second round battles take control of the location, losers move to their third choice location. Play out the 3rd round just like the second. Preferably using the scenario that the losing band did not play in round 2.

If any warband has not taken control of a location at the end of round 3 they take control of the settlement. If for some reason there are two warbands at the settlement resolve with the Bar Room Brawl Scenario. A loser of the Bar Room Brawl moves to another settlement.

Game Flow

Additional Rules

Players may use the rules found in Power in the Stones. Which allows a wyrdstone to be appraised (20gc) rather than shopping and possibly used for its magic. This is restricted to certain warbands and has the potential to corrupt the ser.

We will be using some weather rules. The current season is Summer. The season will advance every three campaign turns.

Hired Swords and Dramatis Personae
Right now just the offical ones. See the faq.


To Do
Add Sewers/map

Campaign stuff: Crown of jewels. Undead rising. Daemon.
Mounted from Nemesis Crown

Minis needed:

Treeman
Dryads
Ogre HS
Ghost
Skeletons
Ghouls
Fire marker
Chaos Spawn
Dogs
Pit fighter
Sigmarite matricarch
Plauge victims
Peddler
Spider
Possed warband (Kris)
Sigmarite warband (kris or Ron)
Dwarves (Ron)